Software F4Design

f4solutions software f4design format4 holz panel kunststoff metall
Modellauswahl:
F4Design
Klicken Sie auf 'Sofortangebot' zum Konfigurieren Jetzt konfigurieren
%DEAL%JETZTSPAREN!
f4solutions software f4design format4 holz panel kunststoff metall

Entwerfen – Visualisieren – Produzieren
Möbel und Inneneinrichtungen entwerfen, in 3D visualisieren und auf Knopfdruck produzieren. Legen Sie den Grundstein für ihre Handwerk 4.0 oder Industrie 4.0 Lösung: Passend zu Ihren Ansprüchen wählen Sie zwischen:

  • F4Design, dem Möbelgenerator powered by CAD+T
  • F4Design Platinum, die AutoCAD OEM Version mit Ihrer persönlichen Bibliothek und Möbelgenerator powered by CAD+T.

Dank der Vielzahl an Anbindungsmöglichkeiten, bieten wir Ihnen mit F4Solutions unabhängig von Ihrem derzeitigen Maschinenpark die perfekte Software-Lösung für den Möbel- und Innenausbau.

FORMAT4. Kompromisslose Kompetenz für höchste Ansprüche.

Die Premiummarke der Felder Group erfüllt seit 2001 die höchsten Ansprüche professioneller Anwender. Die maßgeschneiderten High-Performance Lösungen sind kompromisslos innovativ, bieten höchsten Bedienkomfort und absolute Produktivität.

Die wichtigsten Highlights auf einen Blick

F4Solutions_F4Design_Korpusbau.png
F4Solutions_F4Design_Einzelteil-Generator.png
F4Solutions_F4Design_Bauteilgenerator.png

Geben Sie Ihren Ideen Gestalt mit F4Design!

Software F4Design Format4 Felder Group Holzbearbeitung

Details

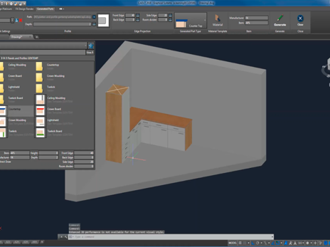
Wählen Sie aus einer Vielzahl an Schranktypen den gewünschten Korpus aus. Unabhängig des Schranktyps lassen sich sämtliche Konstruktionseinstellungen individuell anpassen. Dachschrägen, Rückwandnuten, Eckenausprägungen, Materialien, Kanten, Fronten, Laden und weitere Einstellungen garantieren, dass der Korpus Ihren Vorstellungen entspricht. Auch nach der geführten Platzierung des Korpus, bleibt dieser jederzeit anpassbar.

Bleiben Sie kreativ und setzen Sie Ihre Möbel aus Einzelteilen zusammen. Sie entscheiden selbst aus welchen Tisch, Bett oder Korpus Elementen Sie die Wunsch Inneneinrichtung für ihren Kunden zusammensetzen. Alle Material und Konstruktionseinstellungen werden wie gewohnt für die Weiterverarbeitung verwendet. Durch Zuweisen von Freiformen an Einzelteile stellen selbst unübliche Formen keine Hürde dar.

Arbeitsplatten, Blenden und Leisten fügen sie passgenau in Ihre bestehende Zeichnung ein. Unterschiedliche Definitionsmöglichkeiten lassen auch hier keine Wünsche offen. Ausschnitte für Spüle und Herd können auch im Nachhinein an der gewünschten Stelle platziert werden und werden direkt an F4Integrate übergeben.

Steigern Sie ihre Produktivität und Qualität indem Sie sich wiederholende Lösungen aus Ihrer persönlichen Bibliothek übernehmen. Bibliothekselemente bleiben Dank Material-, Geometrie-, Konstruktions- und Frontupdate mit wenigen Klicks anpassbar.

F4 Design ist mehr als nur eine Möbel-Software. Dank Autocad Basis planen und präsentieren Sie ganze Räume oder Etagen. F4Design hilft Ihnen vom Konzept zur fertigen Lösung bei der Raumplanung und anschließenden Präsentation.

In der heutigen Zeit ist eine professionelle Präsentation wichtiger denn je. Erstellen Sie direkt aus Ihrer Konstruktion im Handumdrehen ein Rendering. Definieren Sie Blickrichtung, Materialien und lassen Sie Ihr Projekt im richtigen Licht erscheinen – wecken Sie Emotionen bei Ihren Kunden!

Die Beschlagsbibliothek umfasst eine Vielzahl an namhaften Herstellern. Wählen Sie ganz nach dem eigenen Wunsch die bevorzugte Kombination aus Beschlägen und Korpusverbindern im Kon-Editor aus, den Rest erledigt F4Design -vollautomatisch und zuverlässig. Alle automatisch generierten Bearbeitungen bleiben editierbar.

F4Design kann mehr! Generieren Sie Bohrungen, Nuten, Fräsungen, Taschen und Fälze jederzeit dort wo es einfach geht. Direkt im Projekt und in 3D. Diese werden direkt an F4Integrate übergeben und können dort optional angepasst werden.

Ein weiteres Highlight ist die direkte Übergabe der Daten an eine Felder oder Partner Software. Mit dem eigens von der Felder Group entwickelten Postprozessor werden alle Bearbeitungen direkt und zuverlässig an F4Integrate übergeben. Ganz nach dem Motto, alles aus einer Hand.

Steigern Sie ihre Produktivität indem Sie mit F4Nest ihre Abarbeitungsreihenfolge optimieren. Auch den Zuschnitt mit der liegenden Plattensäge können Sie mit der integrierten Ardis Ausgabe automatisieren. Nutzen Sie F4Guide ganz individuell entweder mit ihren Standard Maschinen als Handwerk 4.0 Lösung oder als unterstützendes Werkzeug in Industrie 4.0. Behalten Sie Dank der Excel Stückliste Ihre Kosten im Überblick.

GER_kundenstimmen_desktop.jpg
F4®Solutions Kundenstimmen
Felder Group Kontaktieren Sie uns

Sie haben Fragen?

Wir beraten Sie gerne online, telefonisch oder vor Ort in einer unserer über 270 Verkaufs- und Servicestellen weltweit. 

Showrooms

FELDER KG Headquarters

FELDER KG Headquarters
KR-Felder-Straße 1
6060 HALL in Tirol
Tel.: +43 5223 58500

Öffnungszeiten: Mo. – Fr. 8.00 – 12.00, 13.00 – 17.00 Samstags geschlossen

Tirol

Tirol
FELDER GROUP Ausstellungszentrum
Innsbrucker Straße 78
6060 HALL in Tirol
Tel.: 05223 5850299

Öffnungszeiten: Mo. - Fr. 8.00 – 12.00, 13.00 – 17.00 NEU: Maschinenberatung am Samstag und außerhalb der Öffnungszeiten gerne nach telefonischer Vereinbarung.

Niederösterreich

Niederösterreich
FELDER GROUP Ausstellungszentrum
Hainfelder Straße 35 Industriegelände Süd
3071 BÖHEIMKIRCHEN
Tel.: 02743 77020

Öffnungszeiten: Mo. – Fr. 8.00 – 12.00, 13.00 – 17.00 NEU: Maschinenberatung am Samstag und außerhalb der Öffnungszeiten gerne nach telefonischer Vereinbarung.

Oberösterreich

Oberösterreich
FELDER GROUP Ausstellungszentrum
Winkeln 2 Gewerbepark
4702 WALLERN an der Trattnach
Tel.: 07249 49055

Öffnungszeiten: Mo. – Fr. 8.00 – 12.00, 13.00 – 17.00 NEU: Maschinenberatung am Samstag und außerhalb der Öffnungszeiten gerne nach telefonischer Vereinbarung.

Neureiter (Zentrale)

Neureiter (Zentrale)
FELDER GROUP Handelspartner
Gewerbegebiet Brennhoflehen Kellau 167
5431 KUCHL bei Salzburg
Tel.: 0043 (0) 6244 20299
Fax: 0043 (0) 6244 20299-10

ÖFFNUNGSZEITEN: Montag – Freitag: 8.30 – 12.00 Uhr und 13.00 – 17.30 Uhr Samstags geschlossen

Neureiter (Niederlassung)

Neureiter (Niederlassung)
FELDER GROUP Handelspartner
Industriezentrum Packerstraße 169
8561 SÖDING bei Graz
Tel.: 0043 (0) 3137 3109
Fax: 0043 (0) 3137 3915

ÖFFNUNGSZEITEN: Montag – Freitag: 8.30 – 12.00 Uhr und 13.00 – 17.30 Uhr Samstags geschlossen

Vorarlberg

Vorarlberg
FELDER GROUP Ausstellungszentrum
Bobletten 34
6850 Dornbirn
Tel.: +43/5223 5850 639

Öffnungszeiten: nur gegen Terminvereinbarung
Mehr zeigen